


手搖飲品牌大苑子近來陷入強烈輿論風暴,業者推出主打「友善耕作、石虎柳丁」的新飲品,並於南投中寮果園拍攝宣傳影片,強調支持石虎友善農地,長壽天然農場卻直接跳出來澄清,指出今年根本「一顆都沒賣給大苑子」,也未授權拍攝或宣稱合作,更令農民不滿的是,大苑子被發現早在10月就向經濟部申請「石虎柳丁」商標,事件一層層發酵,最終迫使業者急忙撤下文宣、喊停商標申請,但網路輿論仍未平息。
農場否認供貨 怒批拍片行銷卻一顆沒買

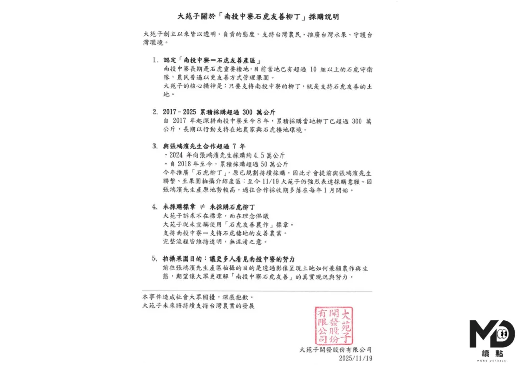
大苑子17日推出新品「鮮搾柳丁綠」,文宣明確寫上使用「友善耕作的石虎柳丁」,甚至拍攝果園影片強調來自南投中寮,但長壽天然農場隨即發聲明反駁,指出今年沒有供貨給大苑子,過去合作也從未以「石虎柳丁」名義進行,更強調影片是未經授權拍攝,導致外界誤會。
大苑子已搶註「石虎柳丁」商標

有民眾查詢商標資料,發現大苑子早在10月13日向經濟部申請「石虎柳丁」商標,範圍涵蓋「新鮮水果、果汁、氣泡飲、茶飲等」十多項產品,商標圖樣則是在品牌LOGO下方加上「石虎柳丁」字樣。
消息曝光後再度激怒農民,農場女兒痛批:「惡意棄單又申請商標,真的太惡劣。」農民也坦言,本以為今年大苑子會採購25萬斤,才願意配合拍攝,結果卻變成「被利用完就丟」,農場形象更因誤會承受輿論壓力。
大苑子急撤文宣與商標申請

大苑子連續兩天發出聲明滅火,表示從未宣稱使用「石虎友善農作」標章,行銷訴求在於支持南投中寮產區、倡議友善理念,而非標章本身。業者強調,過去確實曾向長壽天然農場採購,一切合作流程透明。
今年提前拍片是為了介紹產區,但真正的採收期通常落在1月,因此今年並未進貨。對於商標申請,大苑子解釋「上新品都會註冊商標避免同業仿效,是多年慣例」,但因爭議過大,已將「石虎柳丁」的文宣、影片全面下架,並著手撤回商標申請。
專家呼籲農民應先保護自身權益
專家也建議農會與農民應優先申請相關商標或標章,以免被他人搶註,避免自家農產品被誤用或造成消費者混淆。
石虎柳丁標章本身是2014年推出的友善農作認證,農民必須具備有機、產銷履歷或綠保標章,並確保不使用除草劑、毒鼠藥、捕獸夾等,才能取得。
想讀點其他?點這裡看更多➜【讀點】